2012年の我が家の家づくり当時、資金計画の大きな足かせとなって苦労した一つ目の住宅ローンが、この11月でいよいよ完済を迎えます。
2007年に転職のために奈良から茅ヶ崎に引っ越したことで、奈良で済んでいた家を賃貸に出すことになったため、そのまま返済していた住宅ローンです(ちなみにちゃんと銀行には賃貸の了解を得ています)。
2012年時点で1600万円の残債があったのですが、更に新たな家づくりの住宅ローンの融資を受けるのはかなり条件が厳しく、我が家がローコスト住宅を選ぶことになった要因の一つでもあります。
しかし、今から思えば、この条件の厳しさが、必死に緻密な資金計画や家づくりに向き合う原動力になったので、良かったのだろうと感じています。
と、このぐらいしみじみと、つい感傷的になってしまうぐらい重荷でもあった住宅ローンのお話でございます。
完済直前の返済予定表と完済後の手続き
あと、二回の支払いを残した10月時点の返済予定表の状態がこちらです。

約12万円の残高を残すのみとなりました。ちなみに完済後は、家賃収入のみが得られるようになります。
ただし、2007年の賃貸開始時から、家賃収入よりも返済額の多い、毎年約35万円のマイナスキャッシュフローを続けてきたので、取り戻すのに7年ぐらいかかりそうです。(リフォーム費用も含めるともっと長期化)
とはいえ、年間約125万円の返済負担がなくなるのは、本当に大きいです。
完済後の、抵当権の抹消の手続きにどのくらいの費用がかかるか気になっていたのですが、りそな銀行のページを見る限り、数千円程度で済むということで安心しました。

最後の1年の金利アップ
金利のある世界への転換で、長く続いた変動金利の低金利時代も終焉となり、昨年から急速に金利がアップしたわけですが、当然我が家もその影響を受けていました。
この奈良の家の住宅ローンは、賃貸に出していながら金利下げ交渉に成功して1.075%という好条件で借りられていたのですが、今年はとうとう二段階で金利が上がっていました。
まず、年明けから0.150%のアップとなり・・・

7月からは、さらに0.250%もアップしました。

利息が数百円規模のため、あまり金利変動の実感はありませんが、もう一方を見てみると影響の大きさがわかります。
約2000万円の残債のある、今住んでいる家の住宅ローン(横浜銀行)の返済予定表で見てみましょう。
まず、昨年までの金利0.8%の返済時がこちら。

この時点では、毎月の利息が13,900前後で、元本の返済が約7万円です。
続いて、1月からの0.950%(0.150%アップ)後の返済予定表がこちら。

毎月の利息が16,200前後になり、元本の返済が約6.8万円に減りました。
さらに、7月からの1.2%(0.250%アップ)後の返済予定表です。

毎月の利息が20,000前後になり、元本の返済が約6.4万円に減りました。
返済金額は変わっていませんが、毎月の元本の返済額が昨年比で約6千円も減って、その分余計に利息を払っていることになります。まさに変動金利の恐ろしさではありますが、我が家の場合、低金利時代に元本を減らすことができたメリットのほうが大きかったと思っています。(特に二本立てだっただけに…)
金利の比較表を作成してみました。

他の銀行の場合はわかりませんが、あくまで我が家の場合で、りそなとはまぎんでの金利の上げ幅は同じでした。はまぎんとの支払いは、まだまだ続くので、このあたりで打ち止めにしてくれるとありがたいのですけどね…
りそな銀行に借り換えたらどうなる
長年りそな銀行をメイン口座に使ってきたのですが、住宅ローンが終わるとあまりりそな銀行にこだわる理由はなくなります。とはいっても、はまぎんが使いやすいわけではなく、わざわざ引き落とし口座を変えたりと手続きは面倒なので、りそな銀行をそのまま使い続けるとは思うのですが、念の為りそなに借り換えたらどうなるのかを調べてみました。
現在、りそな銀行の借り換え時の変動金利は最大0.640%だそうです。はまぎんの1.2%からの借り換えメリットはあるでしょうか?

住宅ローンシミュレーションで試算してみました。

条件を記入して・・・
結果がこちらです。

総返済額では、約33.8万円のお得なのですが、諸費用を加えると、約31.6万円の増額になりました。
甘くないですねー。
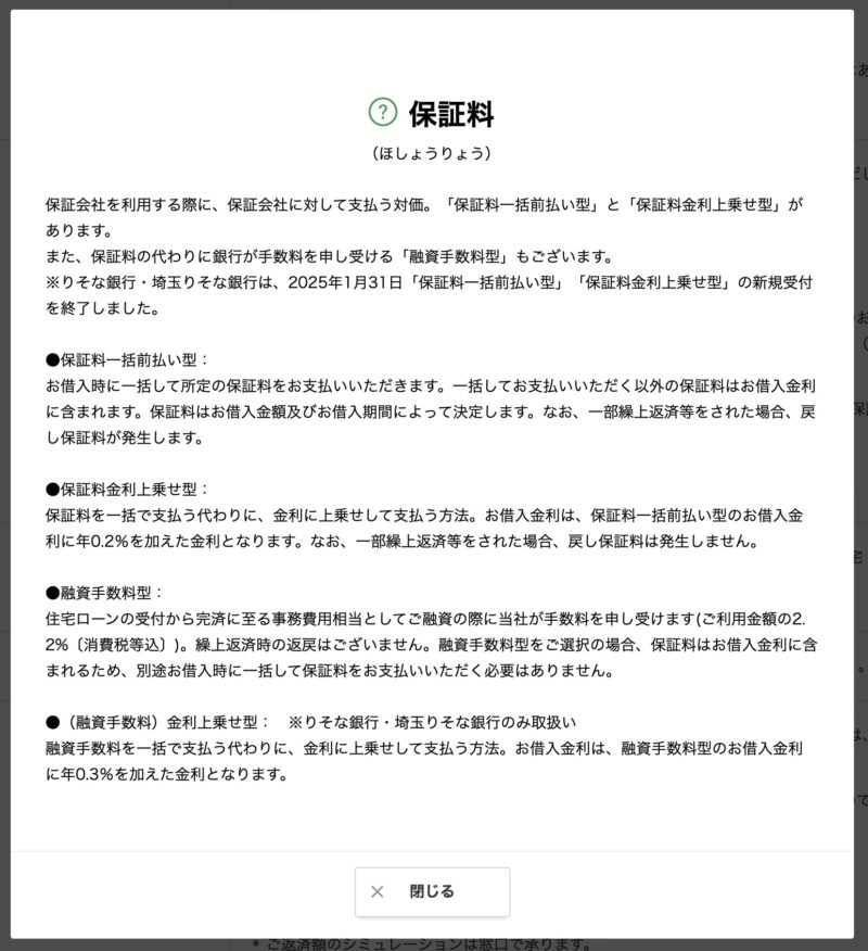
ちなみに、りそな銀行のこの金利には保証料分の金利も含まれているそうです。

はまぎんに融資を受けたときには0.2%上乗せになったのですが、標準で含まれるようになったんですね。
どうやら、今年の1月に「保証料一括前払い型」と「保証料金利上乗せ型」という、2つの保証料の選択肢の精度がなくなったようです。

保証料の負担は、結構重いのでこの変更は、新しく借りる方にもかなりありがたいですね。
- みんなのWeb内覧会
- WEB内覧会<総合>
- WEB内覧会*玄関
- WEB内覧会*キッチン
- WEB内覧会*洗面所
- WEB内覧会*お風呂
- WEB内覧会*トイレ
- WEB内覧会*階段
- WEB内覧会*ダイニング
- WEB内覧会*リビング
- WEB内覧会<和室>
- WEB内覧会*寝室
- WEB内覧会*子供部屋
- WEB内覧会*書斎
- WEB内覧会*ワークスペース
- WEB内覧会*外構
- ローコスト住宅等の情報&住宅巡り
- 魅力ある家づくり...
- 家づくりを楽しもう!
- いえづくりのこだわり
- 新築・リフォームの間取りアイデア
- 家づくり
- 新築一戸建て
- マイホームブログ
- 住まいと暮らし
- マイホーム、我が家
- DIYブログコミュニティ
- 庭・外構・エクステリア・リフォーム









コメント